电子招标平台
信息化办公系统
首 页
时博在线官网简介
时博在线官网概况
时博在线平台宗旨
组织架构
发展历程
发展战略
领导团队
专家团队
业务范围
工程监理
造价咨询
招标代理
采购代理
项目管理
工程咨询
业务区域
资质信誉
资质证书
时博在线平台信用
质量体系
社会责任
时博在线平台荣誉
国际奖项
国家奖项
上海奖项
外省奖项
时博在线官网业绩
工程监理
造价咨询
招标代理
政府采购
项目管理
工程咨询
主要客户
精品项目
招标信息
招标公告
中标结果
专家申请
政策法规
法律法规
部门规章
地方法规
地方规章
资质标准
其他资质
时博在线平台文化
通知要闻
党建工会
员工风采
时博在线官网活动
行业动态
工程监理
造价咨询
招标代理
政府采购
项目管理
工程咨询
上海咨询
行业协会
联系我们
人才招聘
应聘申请
加盟我们
联系我们
政策法规
法律法规
部门规章
地方法规
地方规章
资质标准
其他资质
地方规章
您现在的位置:
网站首页
>
地方规章
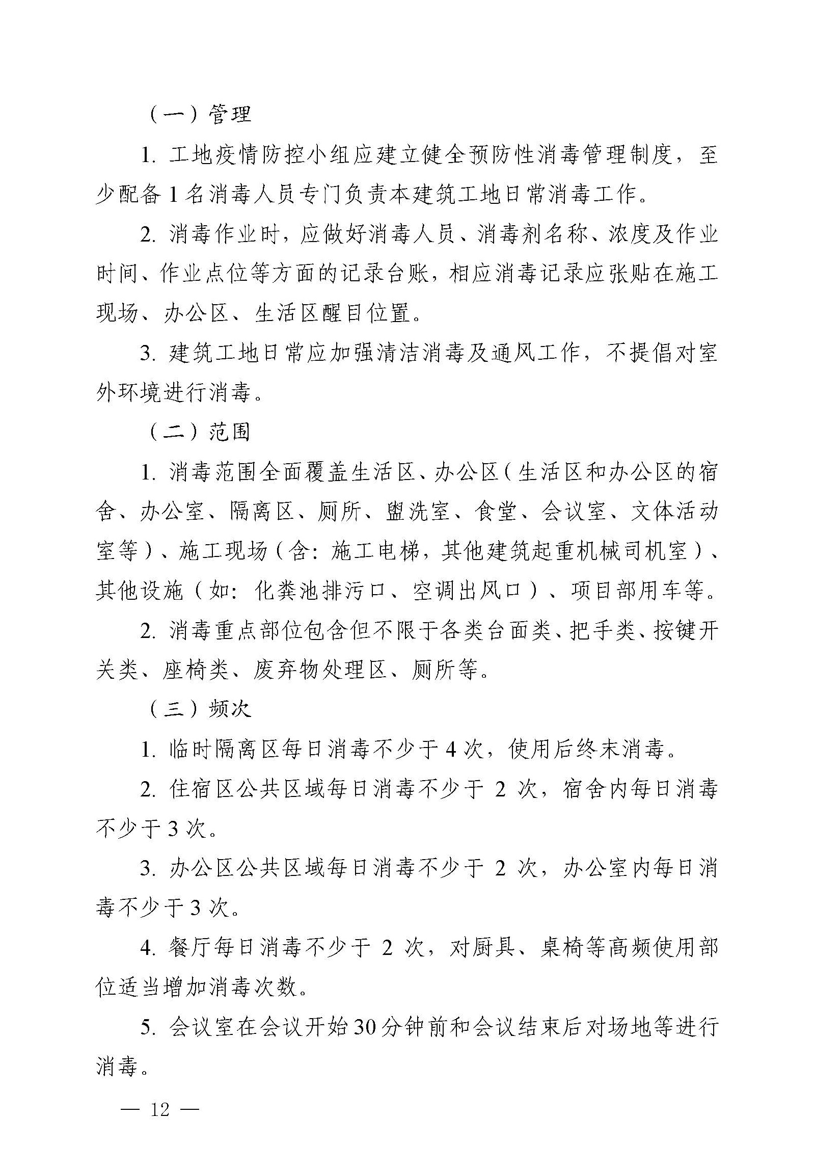
关于印发《上海市建筑工地疫情防控工作指南》的通知
关于印发《上海市建筑工地疫情防控工作指南》的通知.pdf
时博在线官网概况
时博在线官网简介
时博在线官网荣耀
组织机构
发展历程
业务范围
经验范围
资质等级
工程业绩
工程展示
工程奖项
工程业绩
新闻中心
时博在线官网新闻
行业资讯
项目动态
时博在线平台文化
党政工团
时博在线官网理念
文档下载
员工风采
联系我们
地址:中国.上海市杨浦区周家嘴路3401号
电话:(+86)0371-67905986
传真:(+86)0371-67908064
B体育在线登录
|
QYGTY.COM奇异果
|
hth在线平台
|
时博手机登录入口
|
Bsports.必一(中国)体育
|
KY在线官网
|
华体会(中国)Huatihui·官方网站
|
必一平台
|
华体会网页版登录入口
|